洛阳百瑞彩票92992020年年度评优评先表彰
百瑞彩票9299倚天万里须长剑,攻坚克难奋者先。2020年极不平凡一年,面对复杂的国内外经济环境和疫情的影响,鸿元人逾山越海,砥砺前行,紧紧围…
- 2021/1/26 9:03:51
- 658
最新!洛阳3县发布防疫通告
孟津县关于做好2021年春节期间疫情防控工作的通告2021年春节将至,人员、物品流动性加大,聚集性活动日益增多,同时近期境外疫情持…
- 2021/1/14 15:15:38
- 699
洛阳市副市长王军调研洛阳百瑞彩票9299
12月28日下午,洛阳市副市长王军在孟津县县长赵莉、副县长鲁俊生、麻屯镇领导的陪同下莅临洛阳百瑞彩票9299参观调研;期间,对百瑞彩票9299…
- 2020/12/29 14:21:52
- 894
孟津县税务局局长陈晨一行走访洛阳百瑞彩票9299
12月25日上午,孟津县税务局局长陈晨带领税务局副局长赵雪莲、税务局第二分局局长王迎枝一行走访洛阳百瑞彩票9299,百瑞彩票9299领导周树洲…
- 2020/12/26 13:18:43
- 1277
正大集团副总裁傅学军、市工信局总工程师黄亮莅临洛阳百瑞彩票9299
12月8日上午,正大集团傅学军副总裁在洛阳市工信局总工程师黄亮、洛阳市工信局装备工业科科长孔昭等领导陪同下莅临洛阳百瑞彩票9299参…
- 2020/12/10 14:35:37
- 1148
洛阳百瑞彩票9299召开2020年第三季度评优评先表彰大会
百瑞彩票929910月26日下午,洛阳百瑞彩票9299在生产车间员工休息区举行了2020年第三季度评优评先表彰大会。为激励工作突出、表现优秀的员工以及部门…
- 2020/10/27 15:49:37
- 1159
洛阳百瑞彩票92992020员工旅游活动圆满结束~
为丰富大家的业余文化生活,加强企业的团队凝聚力,10月1日上午,洛阳百瑞彩票9299组织的河南安阳(红旗渠-太行大峡谷-殷墟)三日游活…
- 2020/10/6 15:10:00
- 1183
浓情中秋 喜迎国庆-洛阳百瑞彩票9299祝大家双节快乐,阖家幸福
秋风送爽、丹桂飘香,祖国华诞、举国欢庆!在这花好月圆、双节同庆的日子里,洛阳百瑞彩票9299祝大家事业有成、阖家欢乐,祝愿祖国母亲…
- 2020/10/1 13:40:01
- 1024
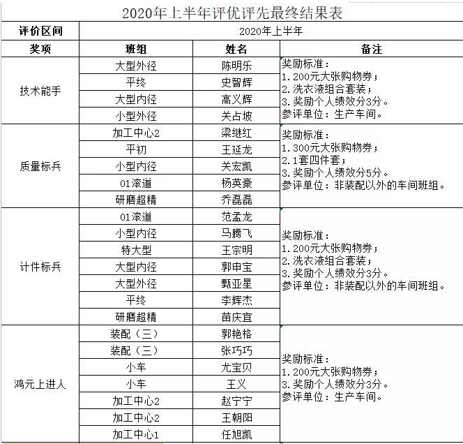
洛阳百瑞彩票9299召开2020年上半年评优评先表彰大会
8月18日下午,洛阳百瑞彩票9299在生产车间员工休息区举行了2020年上半年评优评先表彰大会。就上半年度涌现出来的技术能手、优秀员工、…
- 2020/8/20 15:09:50
- 643
洛阳市工信局副局长李君、总工程师李阳一行莅临洛阳百瑞彩票9299考察指导
百瑞彩票92997月21日上午,洛阳市工信局副局长李君、总工程师李阳带领市、区工信部门(县科工局)领导一行莅临洛阳百瑞彩票9299参观考察,孟津县副…
- 2020/7/22 14:42:00
- 2514

